手机版 | 登陆 | 注册 | 留言 | 设首页 | 加收藏
当前位置: 网站首页 > 相关资讯 当前位置: 相关资讯

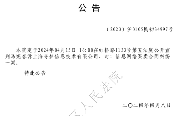
置顶 (2023)沪0105民初34997号案件错误目录(有超链接)

(2023)沪0105民初34997号案件错误目录

时间:2026年01月23日        作者:佚名        分享       

置顶 拼多多之错 拼多多之恶 拼多多出生自带邪恶

拼多多之错 拼多多之恶 拼多多出生自带邪恶

时间:2026年01月22日        作者:佚名        分享       

51. 最后:拼多多之错,拼多多之恶

51. 最后:拼多多之错,拼多多之恶

时间:2026年01月24日        作者:佚名        分享       

50. 长宁法官的其他徇私舞弊行为追踪

50. 长宁法官的其他徇私舞弊行为追踪

时间:2026年01月24日        作者:佚名        分享       

46. 《元数据表3》造假掩盖庭审中断事件

46. 《元数据表3》造假掩盖庭审中断事件

时间:2026年01月24日        作者:佚名        分享       

43. 超出诉讼请求:案中合同是否成立不是诉请

43. 超出诉讼请求:案中合同是否成立不是诉请

时间:2026年01月24日        作者:佚名        分享       

42. 超出诉讼请求:《消保法》“欺诈”没有诉请

42. 超出诉讼请求:《消保法》“欺诈”没有诉请

时间:2026年01月24日        作者:佚名        分享       

41. 一审遗漏诉讼请求3【211(十一)】

41. 一审遗漏诉讼请求3【211(十一)】

时间:2026年01月24日        作者:佚名        分享       

40. 一审遗漏诉讼请求1【211(十一)】

40. 一审遗漏诉讼请求1【211(十一)】

时间:2026年01月24日        作者:佚名        分享       

38. 主体登记、行政监管与连带责任有关

38. 主体登记、行政监管与连带责任有关

时间:2026年01月24日        作者:佚名        分享       

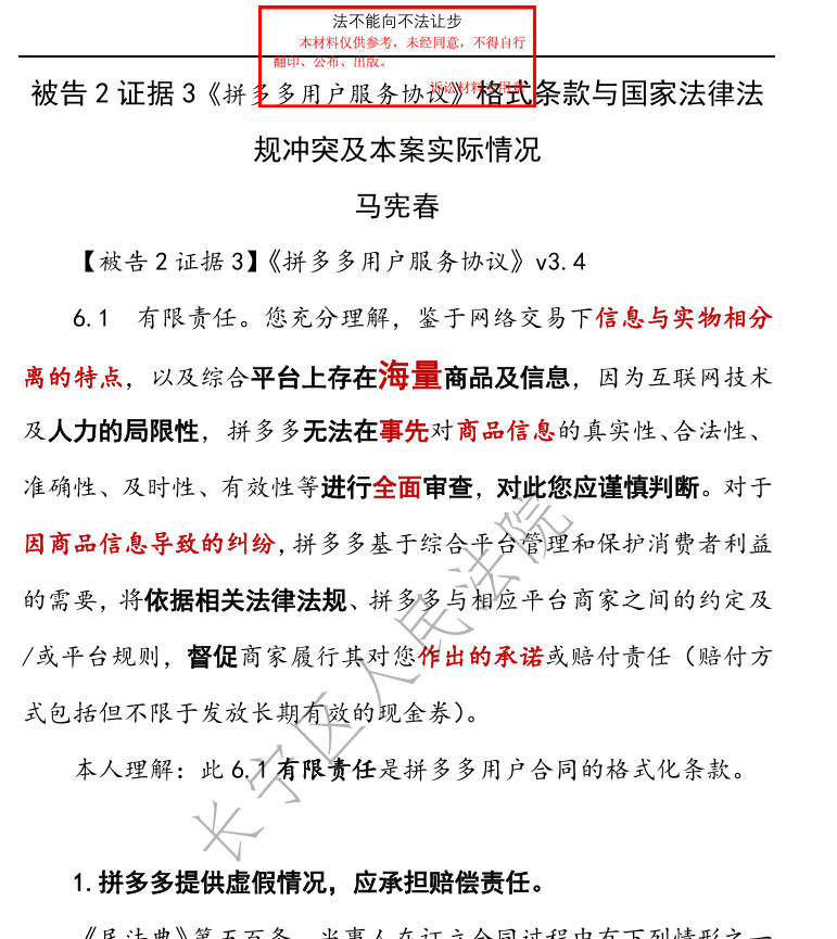
37(6)《协议》玩弄词汇试图逃避法律责任1:

(6)《协议》玩弄词汇试图逃避法律责任1:

时间:2026年01月24日        作者:佚名        分享       

36. 被告2拼多多平台自认明知、应知,法官装不知

36. 被告2拼多多平台自认明知、应知,法官装不知

时间:2026年01月24日        作者:佚名        分享       

34. “合理期限”无法律依据

34. “合理期限”无法律依据

时间:2026年01月24日        作者:佚名        分享       
浙ICP备  |   QQ:  |  地址:敢撕特  |  电话:131 574 12315  |  
Copyright © 2026 天人文章管理系统 版权所有,授权gan.site 使用 OK文库 Powered by 55TR.COM